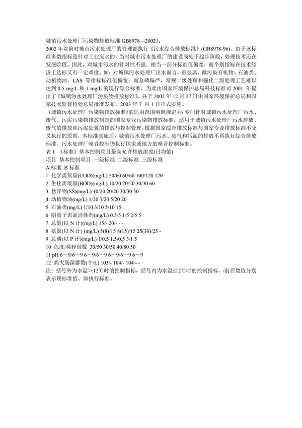
GB8978-2002《污水综合排放标准》是中国环境保护领域的一项重要国家标准,由国家环境保护总局和国家质量监督检验检疫总局联合发布。该标准规定了污水排放的污染物浓度限值、排放要求及监测方法,适用于所有行业和单位的污水排放管理。标准旨在控制水污染,保护水体环境,促进经济和环境的协调发展。其主要内容包括污染物分类、排放限值、监测频率及实施要求等,是各级环保部门监督执法和企业自我管理的重要依据。

GB8978-2002《污水综合排放标准》是中国环境保护领域的一项重要国家标准,由国家环境保护总局和国家质量监督检验检疫总局联合发布。该标准规定了污水排放的污染物浓度限值、排放要求及监测方法,适用于所有行业和单位的污水排放管理。标准旨在控制水污染,保护水体环境,促进经济和环境的协调发展。其主要内容包括污染物分类、排放限值、监测频率及实施要求等,是各级环保部门监督执法和企业自我管理的重要依据。

声明:资源收集自网络无法详细核验或存在错误,仅为个人学习参考使用,如侵犯您的权益,请联系我们处理。
不能下载?报告错误