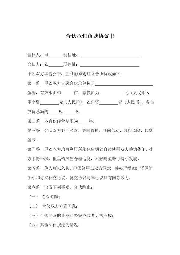
合伙承包鱼塘协议书是合伙人之间为共同承包经营鱼塘而签订的正式法律文件。该协议明确了各方的权利、义务、出资比例、利润分配、风险承担、经营管理方式以及争议解决机制等关键条款,确保合作过程规范有序,避免潜在纠纷。协议通常涵盖合作期限、退出机制、违约责任等内容,为合伙人提供法律保障,维护各方合法权益。建议在签署前咨询专业律师或相关机构,确保协议符合当地法律法规要求。

合伙承包鱼塘协议书是合伙人之间为共同承包经营鱼塘而签订的正式法律文件。该协议明确了各方的权利、义务、出资比例、利润分配、风险承担、经营管理方式以及争议解决机制等关键条款,确保合作过程规范有序,避免潜在纠纷。协议通常涵盖合作期限、退出机制、违约责任等内容,为合伙人提供法律保障,维护各方合法权益。建议在签署前咨询专业律师或相关机构,确保协议符合当地法律法规要求。

声明:资源收集自网络无法详细核验或存在错误,仅为个人学习参考使用,如侵犯您的权益,请联系我们处理。
不能下载?报告错误