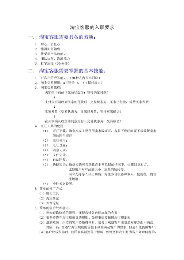
淘宝客服入职要求简介淘宝客服是连接平台与消费者的重要桥梁,承担着解答咨询、处理售后、维护客户关系等重要职责。为确保客服团队的专业性与服务质量,我们制定了详细的入职要求,涵盖基本素质、技能标准、服务规范等内容。本PDF文档详细列出了淘宝客服的任职条件,包括但不限于:1.学历与经验要求2.沟通能力与服务意识标准3.产品知识与平台规则掌握要求4.计算机操作与打字速度指标5.职业素养与团队协作规范通过明确入职标准,我们希望帮助应聘者清晰了解岗位需求,同时为团队选拔合格人才提供依据。新入职客服需通过相关培训与考核,确保具备为消费者提供优质服务的能力。我们期待有志于客户服务的优秀人才加入,共同提升淘宝平台的服务体验。
