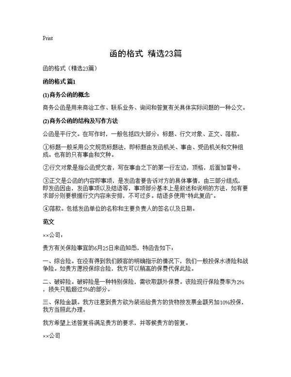
函的格式(精选)函是一种正式的书信形式,主要用于机关、企事业单位之间相互商洽工作、询问和答复问题,或者向有关主管部门请求批准事项等。函的格式通常包括标题、主送机关、正文、结尾和落款等部分。1.标题:一般由发文机关名称、事由和文种组成,例如《XX公司关于合作事宜的函》。2.主送机关:即收函单位的名称,需顶格书写。3.正文:包括发函缘由、具体事项和结语。发函缘由应简明扼要,具体事项需清晰明确,结语常用“特此函达”“请予函复”等。4.结尾:通常以礼貌用语结束,如“此致敬礼”。5.落款:包括发文机关名称、成文日期,并加盖公章。函的语言应简洁、规范,态度诚恳,措辞得体,以体现正式性和专业性。根据具体用途,函可分为商洽函、询问函、答复函、请批函等,写作时需根据实际需求调整内容。
