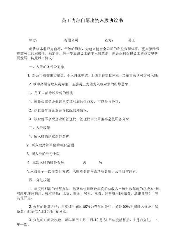
员工内部自愿出资入股协议书简介本协议书旨在规范公司员工自愿出资入股的相关事宜,明确双方的权利与义务。通过员工入股,公司与员工形成利益共同体,激励员工积极参与公司发展,共享经营成果。协议内容包括入股条件、出资方式、股权比例、收益分配、退出机制等条款,确保入股过程公平、透明,并符合相关法律法规。本协议经双方协商一致后签署,具有法律效力。

员工内部自愿出资入股协议书简介本协议书旨在规范公司员工自愿出资入股的相关事宜,明确双方的权利与义务。通过员工入股,公司与员工形成利益共同体,激励员工积极参与公司发展,共享经营成果。协议内容包括入股条件、出资方式、股权比例、收益分配、退出机制等条款,确保入股过程公平、透明,并符合相关法律法规。本协议经双方协商一致后签署,具有法律效力。
