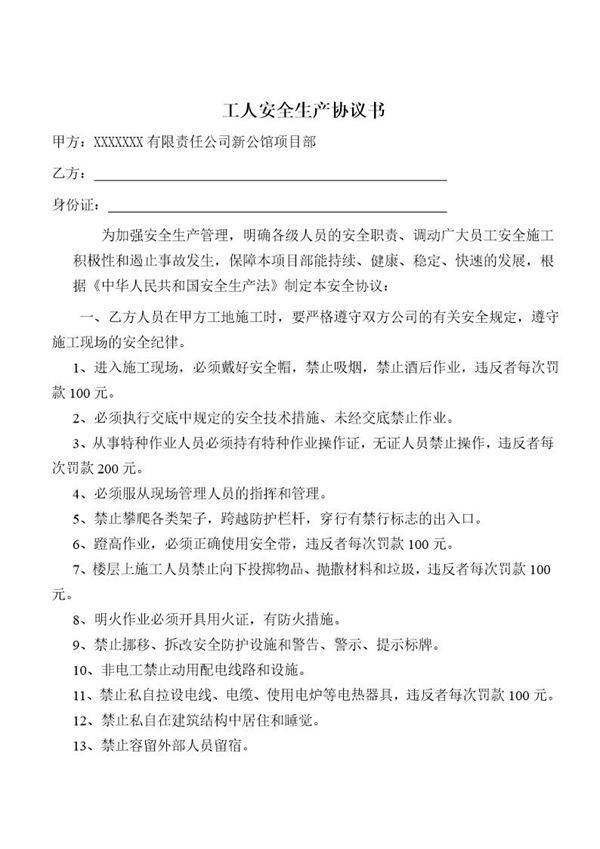
工人安全生产协议书(最终完成版)简介本协议书旨在明确企业与工人在安全生产方面的责任与义务,确保生产过程中的安全与健康。协议内容涵盖安全操作规程、劳动保护措施、应急处理流程及双方责任划分等关键条款,旨在预防和减少工伤事故,保障工人合法权益。双方需严格遵守协议规定,共同维护安全生产环境,促进企业可持续发展。本协议为最终完成版,经双方签字确认后生效,具有法律效力。

工人安全生产协议书(最终完成版)简介本协议书旨在明确企业与工人在安全生产方面的责任与义务,确保生产过程中的安全与健康。协议内容涵盖安全操作规程、劳动保护措施、应急处理流程及双方责任划分等关键条款,旨在预防和减少工伤事故,保障工人合法权益。双方需严格遵守协议规定,共同维护安全生产环境,促进企业可持续发展。本协议为最终完成版,经双方签字确认后生效,具有法律效力。
