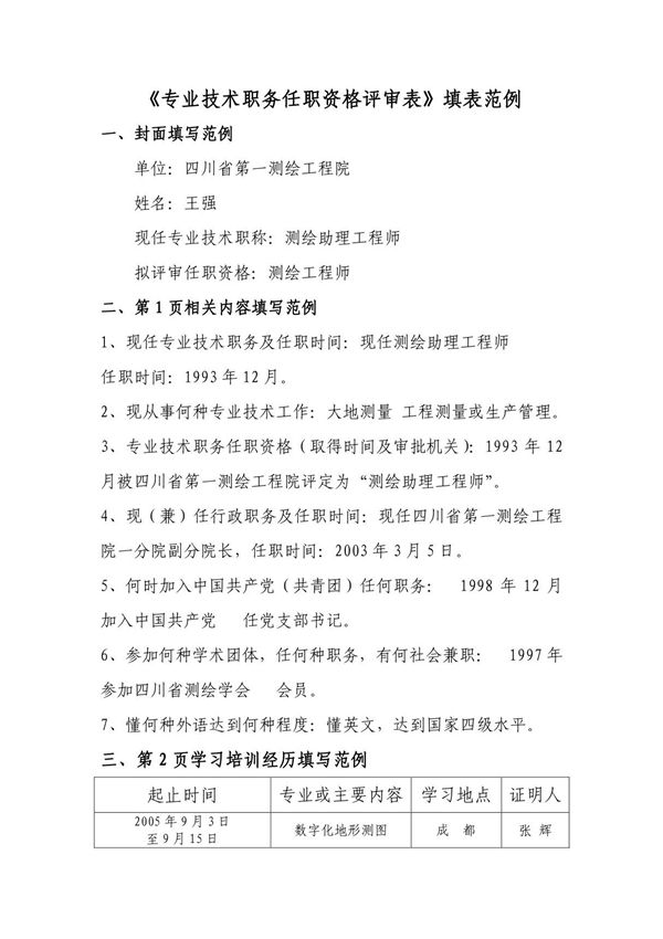
专业技术职务任职资格评审表填写范例:1.基本信息部分:姓名、性别、出生年月、学历、工作单位等应如实填写,与身份证件一致。学历需填写最高学历及毕业院校、专业、毕业时间。2.工作经历部分:按时间顺序完整填写参加工作以来的所有工作经历,包括单位名称、职务、任职时间等。重点突出与申报专业相关的工作经历。3.专业技术工作业绩部分:详细描述任现职以来完成的主要专业技术工作,包括项目名称、起止时间、本人承担的具体工作内容及所起作用。业绩描述要具体、量化,避免笼统表述。4.论文著作部分:填写任现职以来公开发表的论文、著作情况,注明发表时间、刊物名称、作者排名等核心信息。未公开发表的内部报告等不应列入此栏。5.继续教育情况:如实填写参加各类继续教育、专业培训的情况,包括培训内容、时间、学时等。6.单位推荐意见:由所在单位填写对申报人的综合评价,包括政治表现、业务能力、工作业绩等方面的评语,并明确是否同意推荐。7.其他注意事项:表格填写应字迹工整,内容真实准确;所有业绩材料需提供相应证明;申报材料需在规定时间内提交,逾期不予受理。8.新增部分:申报人应对照相应专业技术职务任职资格条件,在"自我评价"栏中客观总结自身专业水平、工作能力和业绩成果,重点突出符合申报条件的优势方面,同时简要说明存在的不足及今后努力方向。自我评价应实事求是,既不过分夸大也不刻意谦虚,字数控制在300字以内。
