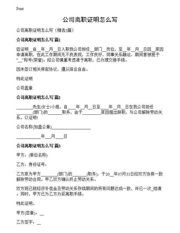
公司离职证明怎么写 因未签订相关保密协议,遵从择业自由。特此证明公司盖章公司离职证明怎么写....
声明:本站为网络服务提供者及网络索引服务平台资源索引自网络/用户分享,如有版权问题,请联系我们删除。