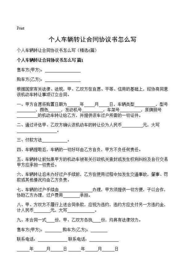
个人车辆转让合同协议书怎么写 二、通过评估甲、乙双方确认该机动车的转让价为人民币__________元,大写___________________。三、付款方法____________。四、车辆提取后,车辆的一切好坏由乙方自负,甲方不负任何责任。五、车辆转让前如果甲方的机动车被有关行政机关查封或发生权利纠纷及自行交易甲方应承担一切责任。六、车辆转让后未办好过户手续前,乙方在使用过程中如发生交通事故,肇事、罚款或其他情况均由乙方负责。七、车辆的过户手续由_______....

个人车辆转让合同协议书怎么写 二、通过评估甲、乙双方确认该机动车的转让价为人民币__________元,大写___________________。三、付款方法____________。四、车辆提取后,车辆的一切好坏由乙方自负,甲方不负任何责任。五、车辆转让前如果甲方的机动车被有关行政机关查封或发生权利纠纷及自行交易甲方应承担一切责任。六、车辆转让后未办好过户手续前,乙方在使用过程中如发生交通事故,肇事、罚款或其他情况均由乙方负责。七、车辆的过户手续由_______....
