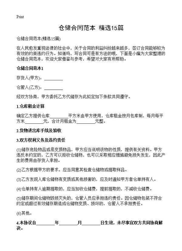
仓储合同范本15篇 特殊保管措施是:____________________________第五条仓储物入库检验的方法、时间与地点:________________________________________第六条存货人交付仓储物后,保管人应当给付仓单。第七条储存期限:从_____年_____月_____日至_____年_____月_____日。第八条仓储物的损耗标准及计算方法:____________第九条保管人发现仓储物有变质或损坏的,应及时通知存货人或仓单持有人。第十条仓储物(是/否)
