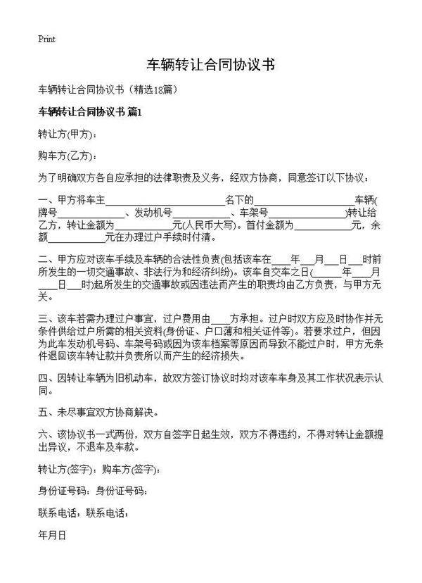
车辆转让合同协议书18篇 二、甲方应对该车手续及车辆的合法性负责(包括该车在____年___月___日___时前所发生的一切交通事故、非法行为和经济纠纷)。该车自交车之日(______年____月____日___时)起所发生的交通事故或因违法而产生的职责均由乙方负责,与甲方无关。三、该车若需办理过户事宜,过户费用由____方承担。过户时双方应及时协作并无条件供给过户所需的相关资料(身份证、户口薄和相关证件等)。若要求过户,但因为此车发动机号码、车架号码或因为该车档案等原因而导致不能过户时,甲方无条件退
