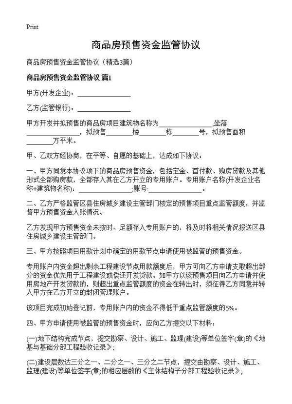
在商品房预售资金监管协议中增加以下描述:为确保预售资金的安全与合理使用,保障购房者权益,开发商须在指定监管银行开设专用账户,所有预售资金(包括定金、首付款、分期付款、按揭贷款等)必须全额存入该账户。监管银行应严格按照协议约定及监管部门要求,对资金使用进行审核与拨付,优先确保项目工程建设所需费用。开发商申请使用监管资金时,需提供相应证明材料(如工程进度证明、费用清单等),经监管银行审核并报当地住房城乡建设部门备案后方可拨付。若发现资金挪用或违规使用,监管银行有权暂停拨付并报告主管部门,开发商须承担相应法律责任。
