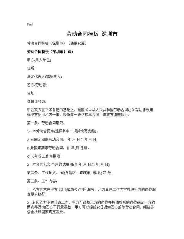
深圳市劳动合同模板简介本劳动合同模板根据《中华人民共和国劳动法》《中华人民共和国劳动合同法》以及深圳市相关劳动法规制定,适用于深圳市用人单位与劳动者签订劳动合同时使用。模板内容包含劳动合同必备条款,如双方基本信息、合同期限、工作内容与地点、工作时间与休息休假、劳动报酬、社会保险、劳动保护、合同解除与终止条件等,确保条款合法合规,保障双方权益。使用本模板时,请根据实际情况填写具体内容,并确保双方协商一致。签订前建议咨询法律专业人士或人力资源部门,以确保合同符合最新法律法规要求。

深圳市劳动合同模板简介本劳动合同模板根据《中华人民共和国劳动法》《中华人民共和国劳动合同法》以及深圳市相关劳动法规制定,适用于深圳市用人单位与劳动者签订劳动合同时使用。模板内容包含劳动合同必备条款,如双方基本信息、合同期限、工作内容与地点、工作时间与休息休假、劳动报酬、社会保险、劳动保护、合同解除与终止条件等,确保条款合法合规,保障双方权益。使用本模板时,请根据实际情况填写具体内容,并确保双方协商一致。签订前建议咨询法律专业人士或人力资源部门,以确保合同符合最新法律法规要求。
