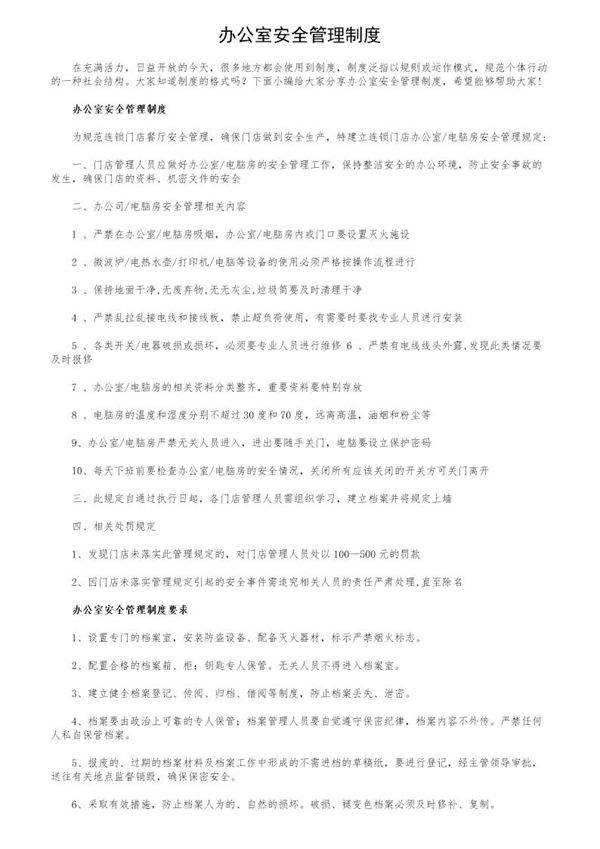
办公室安全管理制度是为了保障公司员工人身安全、财产安全以及信息安全而制定的一系列规范和要求。该制度明确了办公室日常工作中的安全责任、操作流程和应急措施,旨在预防各类安全事故的发生,确保办公环境的安全与稳定。通过规范员工行为、加强安全意识和培训,办公室安全管理制度有助于提高整体工作效率,降低潜在风险,为公司正常运营提供有力保障。

办公室安全管理制度是为了保障公司员工人身安全、财产安全以及信息安全而制定的一系列规范和要求。该制度明确了办公室日常工作中的安全责任、操作流程和应急措施,旨在预防各类安全事故的发生,确保办公环境的安全与稳定。通过规范员工行为、加强安全意识和培训,办公室安全管理制度有助于提高整体工作效率,降低潜在风险,为公司正常运营提供有力保障。

声明:资源收集自网络无法详细核验或存在错误,仅为个人学习参考使用,如侵犯您的权益,请联系我们处理。
不能下载?报告错误