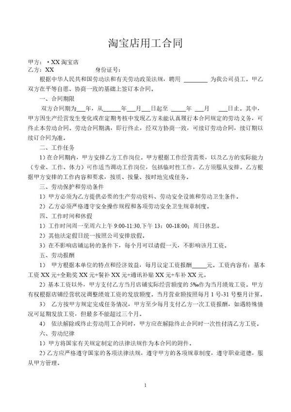
淘宝店劳动合同范本是专门为淘宝店铺店主与员工之间签订的正式用工协议提供的标准模板。该合同明确了双方的权利和义务,包括工作内容、工作时间、薪资待遇、社会保险、合同期限、解除合同的条件等重要条款。使用规范的劳动合同可以有效保障店主和员工的合法权益,避免劳动纠纷,确保店铺运营的合法性和稳定性。无论是全职还是兼职员工,签订劳动合同都是必要的法律程序。建议店主根据实际情况对范本进行适当调整,并在签订前咨询法律专业人士以确保合同的合法性和有效性。

淘宝店劳动合同范本是专门为淘宝店铺店主与员工之间签订的正式用工协议提供的标准模板。该合同明确了双方的权利和义务,包括工作内容、工作时间、薪资待遇、社会保险、合同期限、解除合同的条件等重要条款。使用规范的劳动合同可以有效保障店主和员工的合法权益,避免劳动纠纷,确保店铺运营的合法性和稳定性。无论是全职还是兼职员工,签订劳动合同都是必要的法律程序。建议店主根据实际情况对范本进行适当调整,并在签订前咨询法律专业人士以确保合同的合法性和有效性。

声明:资源收集自网络无法详细核验或存在错误,仅为个人学习参考使用,如侵犯您的权益,请联系我们处理。
不能下载?报告错误