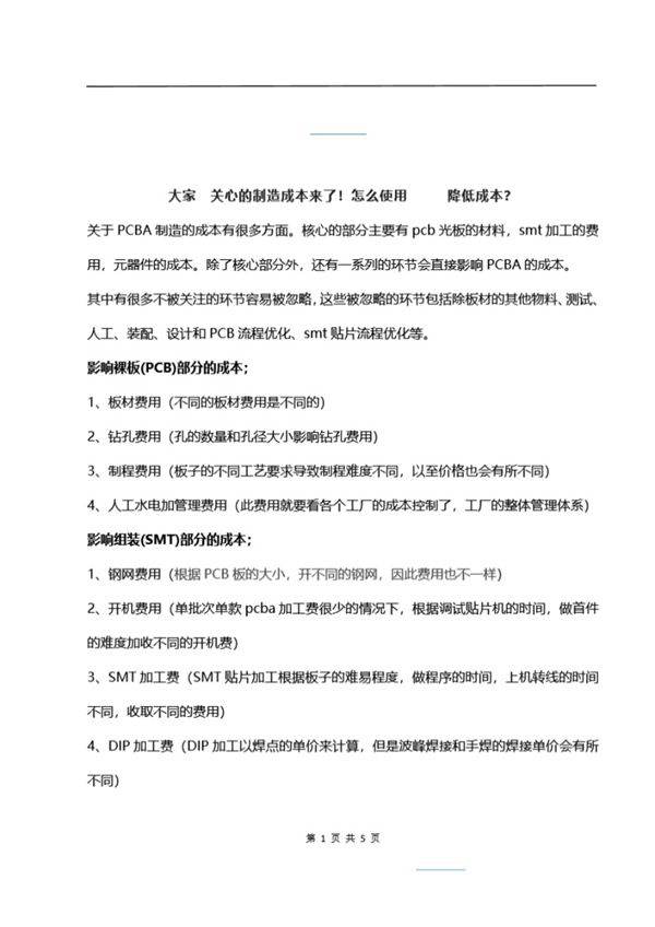
DFM(面向制造的设计)是一种优化产品设计以降低制造成本的方法。通过DFM,设计师可以在产品开发的早期阶段考虑制造工艺、材料选择和装配流程,从而减少生产中的浪费、提高效率并降低成本。具体措施包括简化零件设计、减少装配步骤、选择经济高效的材料以及优化制造工艺。实施DFM不仅能降低生产成本,还能缩短产品上市时间并提高产品质量。企业可以通过培训设计团队、与制造部门紧密合作以及使用DFM分析工具来有效应用这一方法。

DFM(面向制造的设计)是一种优化产品设计以降低制造成本的方法。通过DFM,设计师可以在产品开发的早期阶段考虑制造工艺、材料选择和装配流程,从而减少生产中的浪费、提高效率并降低成本。具体措施包括简化零件设计、减少装配步骤、选择经济高效的材料以及优化制造工艺。实施DFM不仅能降低生产成本,还能缩短产品上市时间并提高产品质量。企业可以通过培训设计团队、与制造部门紧密合作以及使用DFM分析工具来有效应用这一方法。

声明:资源收集自网络无法详细核验或存在错误,仅为个人学习参考使用,如侵犯您的权益,请联系我们处理。
不能下载?报告错误