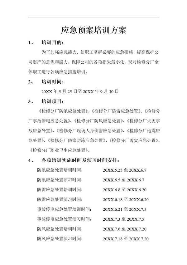
应急预案培训方案简介应急预案培训方案是针对企业或组织内部可能发生的突发事件而设计的系统性培训计划。其目的是通过理论讲解、案例分析、实战演练等多种方式,提升员工应对突发事件的意识和能力,确保在紧急情况下能够迅速、有序、高效地执行应急预案,最大限度减少损失和风险。培训内容通常包括应急预案的基本知识、应急响应流程、职责分工、设备操作、逃生自救技巧等。培训对象涵盖管理层、应急小组成员及普通员工,确保全员具备基本的应急处理能力。通过定期培训和演练,能够检验预案的可行性,发现并改进不足,从而增强组织的整体应急管理水平,保障人员安全和业务连续性。
