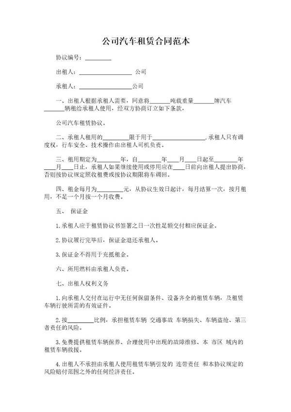
公司汽车租赁合同范本是规范企业与租赁公司之间车辆租赁关系的法律文件。该合同明确了双方的权利义务,包括租赁车辆信息、租赁期限、租金支付方式、车辆使用要求、保险责任、维修保养责任、违约责任等核心条款。使用标准合同范本有助于防范法律风险,保障双方合法权益,同时简化商务谈判流程,提高合作效率。企业在签订前应仔细核对车辆状况和合同条款,必要时可咨询专业法律人士。

公司汽车租赁合同范本是规范企业与租赁公司之间车辆租赁关系的法律文件。该合同明确了双方的权利义务,包括租赁车辆信息、租赁期限、租金支付方式、车辆使用要求、保险责任、维修保养责任、违约责任等核心条款。使用标准合同范本有助于防范法律风险,保障双方合法权益,同时简化商务谈判流程,提高合作效率。企业在签订前应仔细核对车辆状况和合同条款,必要时可咨询专业法律人士。
