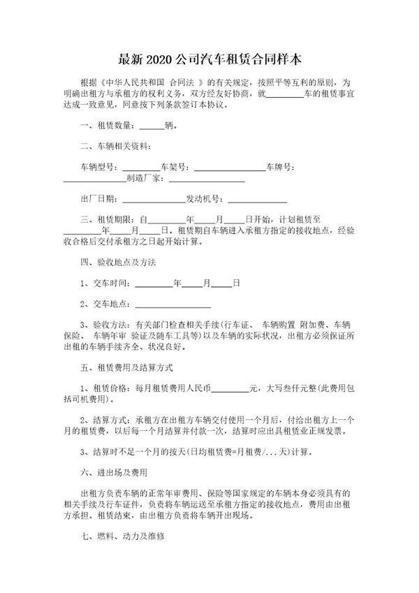
最新2020公司汽车租赁合同样本是根据现行法律法规及市场惯例制定的标准化协议文本,适用于企业租赁各类机动车辆的商业场景。该合同明确规定了出租方与承租方的权利义务,包含车辆信息、租赁期限、租金支付、保险责任、维修保养、违约责任等核心条款,并针对2020年后新增的电子签约、数据隐私保护等要求作出特别约定。合同样本经法律顾问审核,兼顾合规性与实操性,可有效降低企业租赁风险,建议使用前根据具体业务情况进行条款补充或修改。

最新2020公司汽车租赁合同样本是根据现行法律法规及市场惯例制定的标准化协议文本,适用于企业租赁各类机动车辆的商业场景。该合同明确规定了出租方与承租方的权利义务,包含车辆信息、租赁期限、租金支付、保险责任、维修保养、违约责任等核心条款,并针对2020年后新增的电子签约、数据隐私保护等要求作出特别约定。合同样本经法律顾问审核,兼顾合规性与实操性,可有效降低企业租赁风险,建议使用前根据具体业务情况进行条款补充或修改。

声明:资源收集自网络无法详细核验或存在错误,仅为个人学习参考使用,如侵犯您的权益,请联系我们处理。
不能下载?报告错误