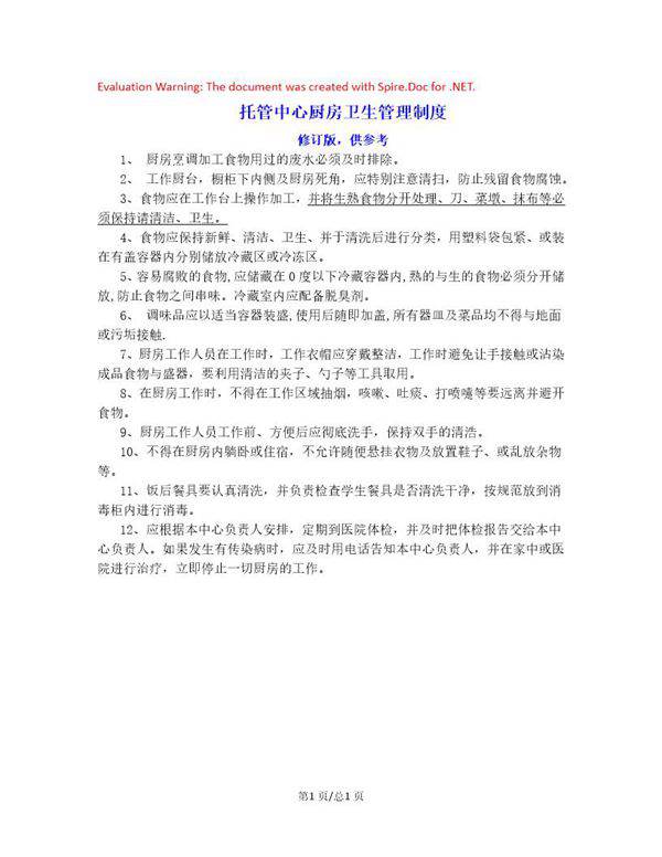
托管中心厨房卫生管理制度是为了确保厨房环境的清洁卫生,保障食品的安全与质量,维护就餐人员的健康而制定的一套规范化管理措施。该制度涵盖了厨房日常清洁、食材储存、餐具消毒、人员卫生要求等多个方面,旨在通过严格的卫生标准和操作流程,预防食品污染和食源性疾病的发生。所有厨房工作人员必须严格遵守本制度,定期接受卫生培训,确保厨房卫生管理工作落实到位,为托管中心的食品安全和卫生提供有力保障。

托管中心厨房卫生管理制度是为了确保厨房环境的清洁卫生,保障食品的安全与质量,维护就餐人员的健康而制定的一套规范化管理措施。该制度涵盖了厨房日常清洁、食材储存、餐具消毒、人员卫生要求等多个方面,旨在通过严格的卫生标准和操作流程,预防食品污染和食源性疾病的发生。所有厨房工作人员必须严格遵守本制度,定期接受卫生培训,确保厨房卫生管理工作落实到位,为托管中心的食品安全和卫生提供有力保障。
