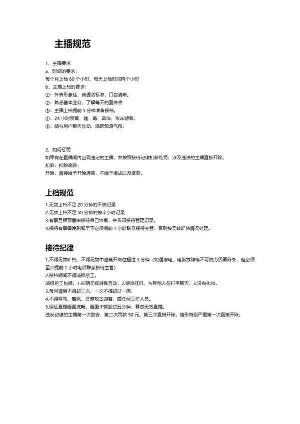
主播规范管理制度是为了维护直播平台的健康环境,保障用户和主播的合法权益而制定的一套行为准则和管理规定。该制度明确了主播在直播过程中的权利、义务和责任,包括内容审核、言行规范、版权保护、互动礼仪等方面。通过建立明确的奖惩机制,旨在引导主播遵守法律法规,传播积极向上的内容,营造文明、和谐的直播氛围。同时,制度也为平台管理提供了依据,确保直播行业的有序发展。

主播规范管理制度是为了维护直播平台的健康环境,保障用户和主播的合法权益而制定的一套行为准则和管理规定。该制度明确了主播在直播过程中的权利、义务和责任,包括内容审核、言行规范、版权保护、互动礼仪等方面。通过建立明确的奖惩机制,旨在引导主播遵守法律法规,传播积极向上的内容,营造文明、和谐的直播氛围。同时,制度也为平台管理提供了依据,确保直播行业的有序发展。

声明:资源收集自网络无法详细核验或存在错误,仅为个人学习参考使用,如侵犯您的权益,请联系我们处理。
不能下载?报告错误