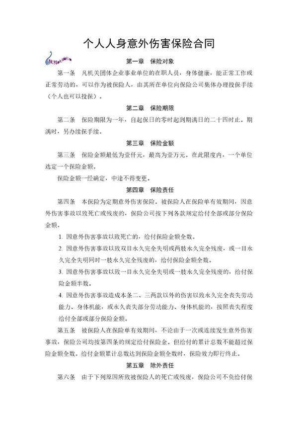
个人人身意外伤害保险合同是一种保险协议,旨在为被保险人因意外事故导致的身体伤害或死亡提供经济保障。该合同通常涵盖医疗费用、残疾赔偿、身故赔偿等,具体保障范围和金额根据合同条款而定。保险公司在合同有效期内承担相应的赔偿责任,而被保险人需按时缴纳保费。此类保险适用于各类人群,尤其适合从事高风险职业或经常外出的人士。合同条款会明确免责事项、理赔流程等重要内容,投保前应仔细阅读。

个人人身意外伤害保险合同是一种保险协议,旨在为被保险人因意外事故导致的身体伤害或死亡提供经济保障。该合同通常涵盖医疗费用、残疾赔偿、身故赔偿等,具体保障范围和金额根据合同条款而定。保险公司在合同有效期内承担相应的赔偿责任,而被保险人需按时缴纳保费。此类保险适用于各类人群,尤其适合从事高风险职业或经常外出的人士。合同条款会明确免责事项、理赔流程等重要内容,投保前应仔细阅读。

声明:资源收集自网络无法详细核验或存在错误,仅为个人学习参考使用,如侵犯您的权益,请联系我们处理。
不能下载?报告错误