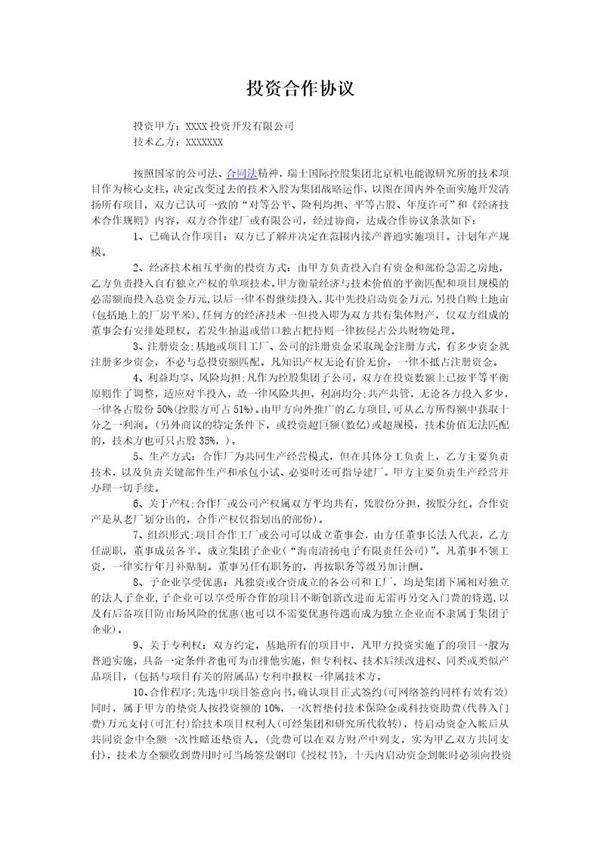
投资建厂合作协议模板是用于规范合作双方在共同投资建设工厂过程中的权利、义务及合作细节的法律文件。该模板通常包括合作背景、投资比例、资金到位时间、工厂建设与管理、利润分配、风险承担、知识产权归属、保密条款、违约责任及争议解决机制等核心内容。使用标准化的协议模板有助于明确各方责任,减少潜在纠纷,保障合作项目的顺利实施。建议在签署前由专业律师审核,确保条款符合相关法律法规并满足双方的实际需求。

投资建厂合作协议模板是用于规范合作双方在共同投资建设工厂过程中的权利、义务及合作细节的法律文件。该模板通常包括合作背景、投资比例、资金到位时间、工厂建设与管理、利润分配、风险承担、知识产权归属、保密条款、违约责任及争议解决机制等核心内容。使用标准化的协议模板有助于明确各方责任,减少潜在纠纷,保障合作项目的顺利实施。建议在签署前由专业律师审核,确保条款符合相关法律法规并满足双方的实际需求。

声明:资源收集自网络无法详细核验或存在错误,仅为个人学习参考使用,如侵犯您的权益,请联系我们处理。
不能下载?报告错误