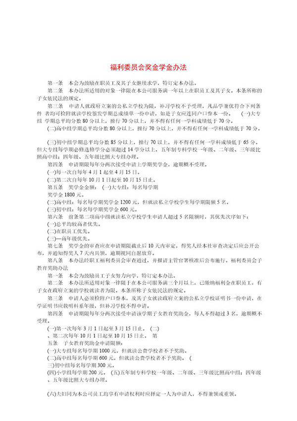
福利委员会奖学金办法旨在通过设立专项奖学金,为符合条件的学生提供经济支持,帮助他们顺利完成学业。该办法明确了奖学金的申请条件、评选标准、发放流程及监督管理等内容,确保评选过程公平、公正、公开。奖学金主要面向品学兼优、家庭经济困难的学生,鼓励他们勤奋学习、积极进取。福利委员会将定期审核申请材料,并根据实际情况调整奖学金政策,以更好地满足学生的需求。通过这一举措,福利委员会希望减轻学生的经济负担,促进教育公平,为社会培养更多优秀人才。

福利委员会奖学金办法旨在通过设立专项奖学金,为符合条件的学生提供经济支持,帮助他们顺利完成学业。该办法明确了奖学金的申请条件、评选标准、发放流程及监督管理等内容,确保评选过程公平、公正、公开。奖学金主要面向品学兼优、家庭经济困难的学生,鼓励他们勤奋学习、积极进取。福利委员会将定期审核申请材料,并根据实际情况调整奖学金政策,以更好地满足学生的需求。通过这一举措,福利委员会希望减轻学生的经济负担,促进教育公平,为社会培养更多优秀人才。

声明:资源收集自网络无法详细核验或存在错误,仅为个人学习参考使用,如侵犯您的权益,请联系我们处理。
不能下载?报告错误