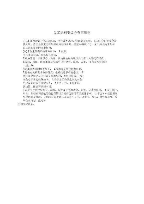
员工福利委员会办事细则简介员工福利委员会办事细则是规范委员会日常运作的重要文件,旨在明确委员会的职责、工作流程及成员分工。细则详细规定了福利项目的申请、审批与实施流程,确保员工福利的公平性和透明度。同时,细则还包含会议制度、经费管理及监督机制等内容,为委员会高效运作提供依据,最终实现提升员工满意度和企业凝聚力的目标。

员工福利委员会办事细则简介员工福利委员会办事细则是规范委员会日常运作的重要文件,旨在明确委员会的职责、工作流程及成员分工。细则详细规定了福利项目的申请、审批与实施流程,确保员工福利的公平性和透明度。同时,细则还包含会议制度、经费管理及监督机制等内容,为委员会高效运作提供依据,最终实现提升员工满意度和企业凝聚力的目标。
