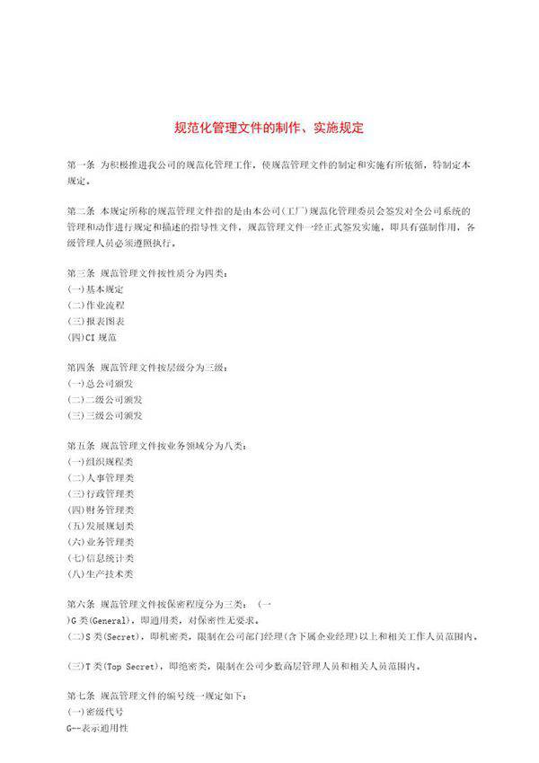
规范化管理文件的制作是企业或组织内部管理的重要环节,旨在通过统一的标准和流程,确保文件的准确性、一致性和可操作性。规范化文件包括规章制度、操作手册、流程说明等,它们为员工提供明确的工作指引,减少误解和错误,提高工作效率。制作规范化管理文件时,需遵循以下原则:1.**标准化**:采用统一的格式、术语和结构,确保文件易于理解和执行。2.**清晰性**:内容简洁明了,避免歧义,便于员工快速掌握关键信息。3.**实用性**:结合实际工作需求,确保文件具有可操作性,而非流于形式。4.**动态更新**:定期修订文件,以适应业务变化或政策调整。通过规范化管理文件的制作,企业可以提升管理水平,优化工作流程,并为长期发展奠定坚实基础。
