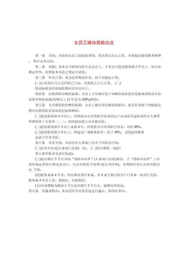
公司为体现对员工的关怀与支持,特别制定《女员工嫁妆资助办法》。该办法旨在帮助适婚女员工减轻经济负担,提供一定金额的嫁妆资助。资助对象需满足在职年限等基本条件,申请时需提交相关证明材料。公司希望通过这一举措增强员工归属感,营造温暖和谐的工作氛围。具体资助标准及申请流程详见办法细则。

公司为体现对员工的关怀与支持,特别制定《女员工嫁妆资助办法》。该办法旨在帮助适婚女员工减轻经济负担,提供一定金额的嫁妆资助。资助对象需满足在职年限等基本条件,申请时需提交相关证明材料。公司希望通过这一举措增强员工归属感,营造温暖和谐的工作氛围。具体资助标准及申请流程详见办法细则。
