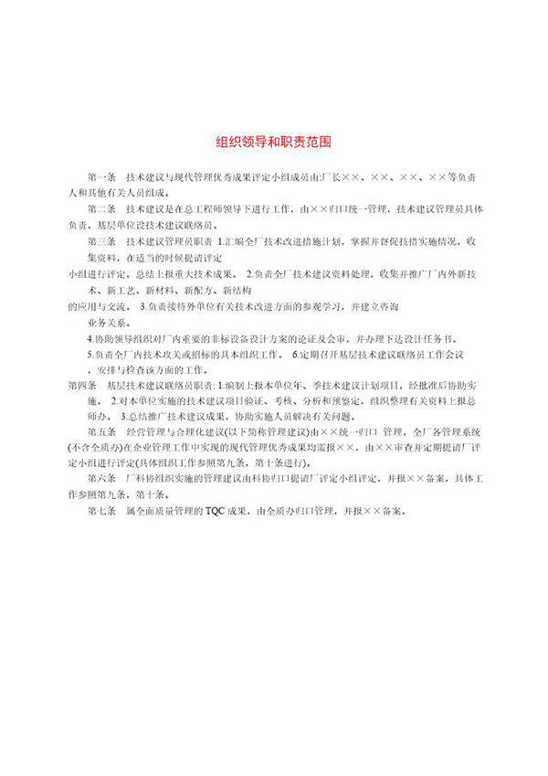
组织领导和职责范围简介组织领导是指一个组织内部的管理结构和决策体系,明确各级领导及其团队的权力和责任。职责范围则规定了每个岗位或部门的具体工作任务、权限边界以及应承担的责任。在组织中,领导层通常包括高层管理者(如董事会、CEO)、中层管理者(如部门负责人)和基层管理者(如团队主管)。他们的职责涵盖战略制定、资源分配、团队管理、目标达成以及监督执行等方面。明确的职责范围有助于提高组织效率,避免职能重叠或责任不清。通过合理分工和授权,组织能够确保各项工作有序开展,同时促进内部协作与问责机制的落实。

组织领导和职责范围简介组织领导是指一个组织内部的管理结构和决策体系,明确各级领导及其团队的权力和责任。职责范围则规定了每个岗位或部门的具体工作任务、权限边界以及应承担的责任。在组织中,领导层通常包括高层管理者(如董事会、CEO)、中层管理者(如部门负责人)和基层管理者(如团队主管)。他们的职责涵盖战略制定、资源分配、团队管理、目标达成以及监督执行等方面。明确的职责范围有助于提高组织效率,避免职能重叠或责任不清。通过合理分工和授权,组织能够确保各项工作有序开展,同时促进内部协作与问责机制的落实。

声明:资源收集自网络无法详细核验或存在错误,仅为个人学习参考使用,如侵犯您的权益,请联系我们处理。
不能下载?报告错误