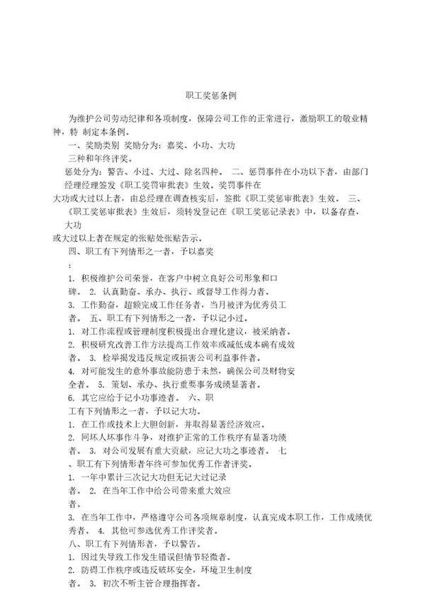
职工奖惩条例是企业或组织内部管理的重要规章制度,旨在明确对职工工作表现、行为规范的奖励与惩罚标准。通过建立公平、透明的奖惩机制,激励职工积极进取、遵守纪律,同时对违规行为进行约束和纠正,以维护正常的工作秩序,促进企业健康发展和职工个人成长。条例通常包含奖励条件、奖励形式、处罚情形、处罚程序等内容,确保奖惩有据可依、执行规范。

职工奖惩条例是企业或组织内部管理的重要规章制度,旨在明确对职工工作表现、行为规范的奖励与惩罚标准。通过建立公平、透明的奖惩机制,激励职工积极进取、遵守纪律,同时对违规行为进行约束和纠正,以维护正常的工作秩序,促进企业健康发展和职工个人成长。条例通常包含奖励条件、奖励形式、处罚情形、处罚程序等内容,确保奖惩有据可依、执行规范。
