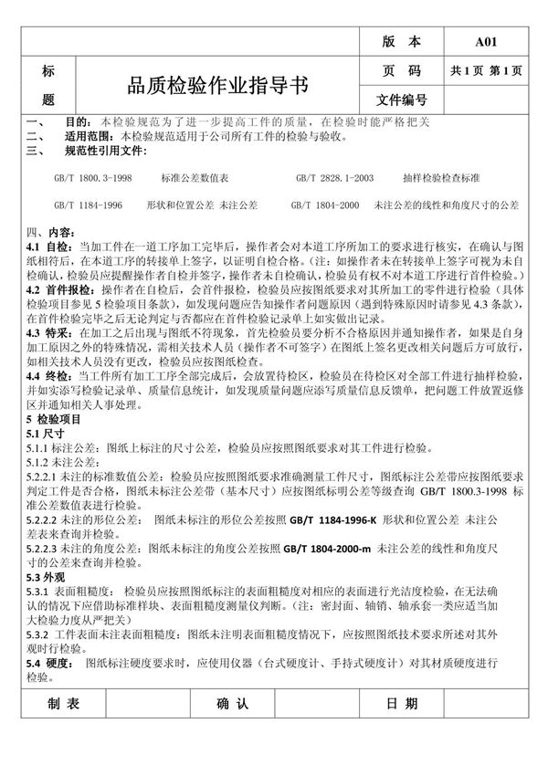
品质检验作业指导书是企业质量管理体系中的重要文件,主要用于指导和规范品质检验人员的日常工作流程与操作标准。它详细规定了产品检验的项目、方法、判定标准、检验工具及记录要求等内容,确保检验过程的一致性和准确性。通过执行该指导书,企业可以有效控制产品质量,减少不良品流出,提升客户满意度,同时为质量追溯和改进提供依据。该指导书适用于生产线、来料检验及成品出货等环节,是保障产品质量稳定性的关键工具。

品质检验作业指导书是企业质量管理体系中的重要文件,主要用于指导和规范品质检验人员的日常工作流程与操作标准。它详细规定了产品检验的项目、方法、判定标准、检验工具及记录要求等内容,确保检验过程的一致性和准确性。通过执行该指导书,企业可以有效控制产品质量,减少不良品流出,提升客户满意度,同时为质量追溯和改进提供依据。该指导书适用于生产线、来料检验及成品出货等环节,是保障产品质量稳定性的关键工具。

声明:资源收集自网络无法详细核验或存在错误,仅为个人学习参考使用,如侵犯您的权益,请联系我们处理。
不能下载?报告错误