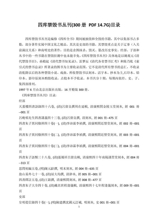
《四库禁毁书丛刊》是一部大型古籍文献汇编,收录了清代乾隆年间编纂《四库全书》时被列为禁毁的书籍。这些书籍因政治、思想或文化原因被清政府查禁,许多珍本濒临失传。该丛刊共300册,以PDF电子版形式发布,总容量达14.7GB,汇集了散佚民间的珍贵文献,涵盖经史子集四部,包括大量明清之际的史料、文集和笔记。这套丛刊为研究清代文化政策、思想史及禁书现象提供了第一手资料,具有重要的学术价值和文献保存意义。

《四库禁毁书丛刊》是一部大型古籍文献汇编,收录了清代乾隆年间编纂《四库全书》时被列为禁毁的书籍。这些书籍因政治、思想或文化原因被清政府查禁,许多珍本濒临失传。该丛刊共300册,以PDF电子版形式发布,总容量达14.7GB,汇集了散佚民间的珍贵文献,涵盖经史子集四部,包括大量明清之际的史料、文集和笔记。这套丛刊为研究清代文化政策、思想史及禁书现象提供了第一手资料,具有重要的学术价值和文献保存意义。

声明:资源收集自网络无法详细核验或存在错误,仅为个人学习参考使用,如侵犯您的权益,请联系我们处理。
不能下载?报告错误