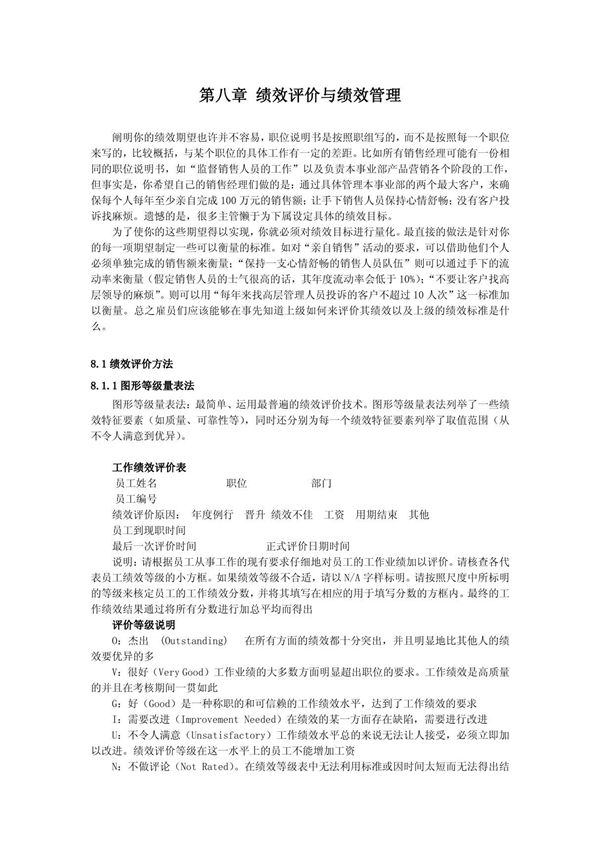
绩效评价与绩效管理是组织管理中至关重要的环节,旨在通过系统化的方法评估员工的工作表现并提升整体绩效水平。绩效评价侧重于对员工在一定周期内的工作成果、行为表现及能力发展进行客观衡量与反馈,通常采用定量与定性相结合的方式,如KPI、360度评估等工具。而绩效管理则是一个更全面的动态过程,涵盖目标设定、持续沟通、资源支持、定期评估及结果应用等环节,强调通过双向互动促进员工与组织目标的协同发展。两者的有效结合能够帮助组织识别人才优势、优化资源配置,并为员工职业发展提供清晰路径,最终推动组织战略目标的实现。
