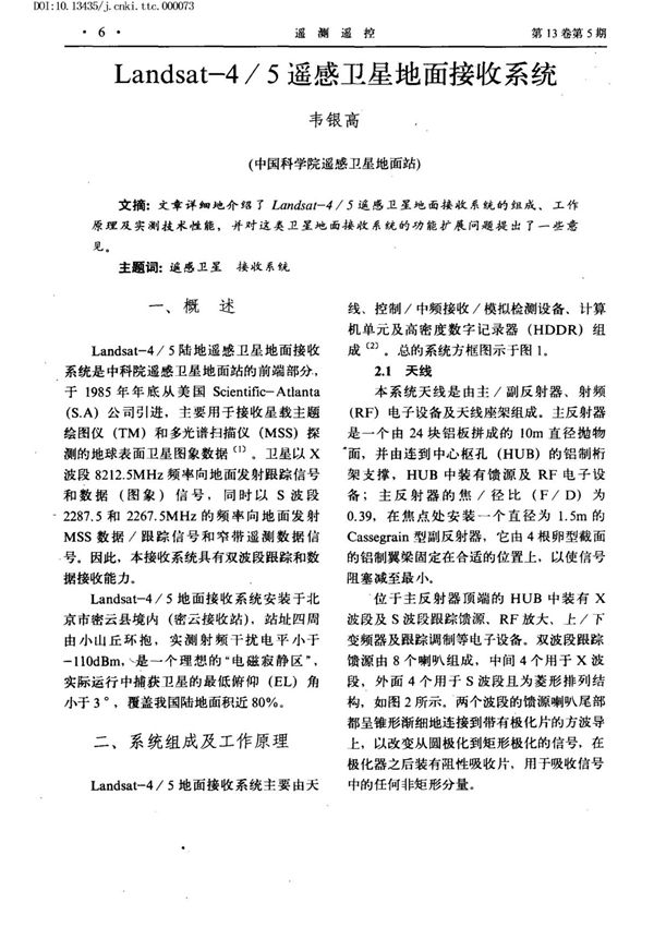
Landsat4/5遥感卫星地面接收系统是美国陆地卫星计划的重要组成部分,主要用于接收、处理和分发Landsat4和Landsat5卫星获取的遥感数据。该系统由美国地质调查局(USGS)和美国国家航空航天局(NASA)共同管理。地面接收系统的主要功能包括:1.实时接收卫星下传的遥感数据2.对原始数据进行预处理和校正3.存储和管理海量遥感数据4.向全球用户分发数据产品系统采用X波段(8GHz)接收卫星数据,地面站网络覆盖全球,确保在卫星过境时能够及时接收数据。接收站配备了大型抛物面天线、高灵敏度接收机和数据处理设备。Landsat4/5携带的专题制图仪(TM)传感器提供了7个光谱波段的数据,空间分辨率为30米(热红外波段为120米)。这些数据广泛应用于土地利用、农业监测、森林调查、水资源管理、环境监测等领域。该系统从1982年(Landsat4发射)一直运行到2013年(Landsat5退役),为全球遥感应用提供了长期连续的地球观测数据。
