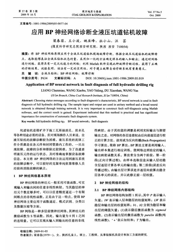
全液压坑道钻机是矿山开采和地质勘探中的重要设备,其运行状态直接影响生产效率和安全性。由于钻机结构复杂且工作环境恶劣,传统故障诊断方法往往难以快速准确地识别故障类型。BP神经网络作为一种具有强大非线性映射能力的机器学习算法,能够通过学习历史故障数据建立输入参数与故障类型之间的复杂关系模型,从而实现故障的智能诊断。该方法首先采集钻机运行时的多源传感器数据(如压力、流量、振动等),经过特征提取和归一化处理后作为神经网络的输入层。隐含层通过反向传播算法不断调整权值,最终在输出层得到不同故障类别的概率分布。实验表明,BP神经网络能够有效识别钻机常见的液压系统泄漏、阀组卡滞、马达磨损等故障,诊断准确率可达90%以上,且具有较快的响应速度。相比传统阈值报警或专家系统,BP神经网络诊断方法具备自适应学习和容错能力,尤其适用于非线性、强干扰的工况环境。未来可通过结合深度学习或优化算法进一步提升模型性能,为矿山设备智能化运维提供可靠技术支持。
