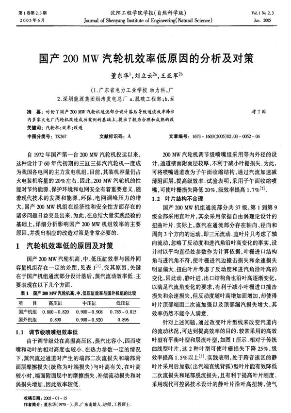
国产200MW汽轮机效率低的原因分析及对策研究随着我国电力工业的快速发展,汽轮机作为火电厂的核心设备,其运行效率直接影响电厂的经济性和能源利用率。然而,国产200MW汽轮机在实际运行中普遍存在效率偏低的问题,这不仅增加了发电成本,还造成了能源浪费。本文针对这一问题,从设计、制造、安装、运行维护等多个环节入手,系统分析了导致效率低的主要原因,包括通流部分设计不合理、汽封间隙过大、叶片型线优化不足、运行参数偏离设计值等。在此基础上,提出了相应的改进措施,如优化通流部分设计、采用先进汽封技术、加强运行调整与维护等,为提高国产200MW汽轮机的运行效率提供参考,对提升电厂经济效益和节能减排具有重要意义。
