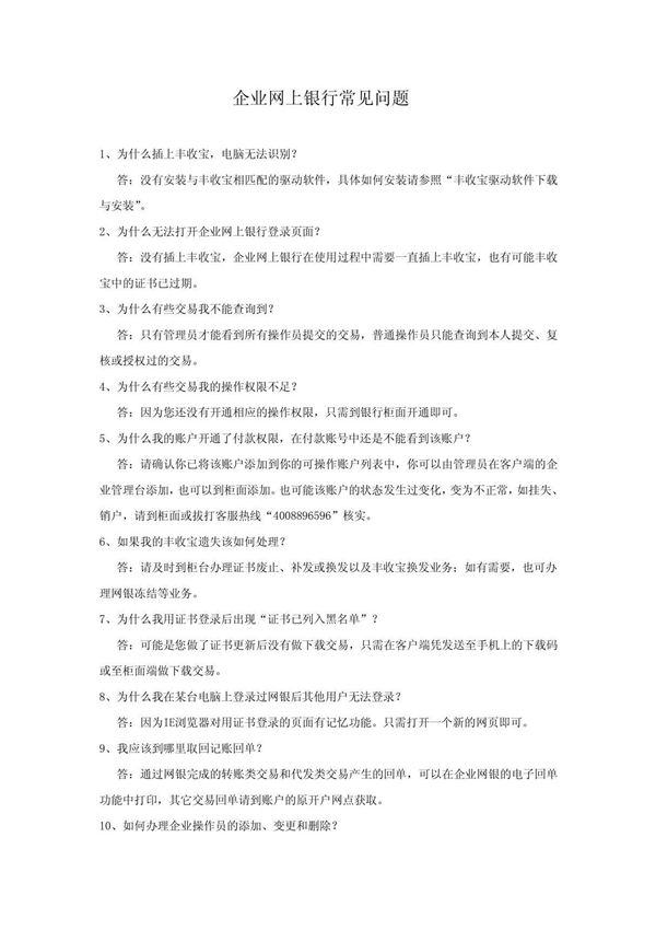
丰收e网企业网上银行使用手册简介丰收e网企业网上银行为企业客户提供安全、便捷的在线金融服务。本手册详细介绍了企业网银的各项功能与操作流程,包括账户管理、转账汇款、投资理财等,帮助用户快速掌握使用方法。常见问题部分针对用户在使用过程中可能遇到的疑问进行解答。例如,关于"为什么插上U盾后无法识别"的问题,手册提供了详细的排查步骤与解决方案,确保用户能够顺利完成操作。通过本手册,企业客户可以充分利用丰收e网企业网上银行的各项功能,提升财务管理效率。如遇其他问题,可随时联系客服获取进一步支持。

丰收e网企业网上银行使用手册简介丰收e网企业网上银行为企业客户提供安全、便捷的在线金融服务。本手册详细介绍了企业网银的各项功能与操作流程,包括账户管理、转账汇款、投资理财等,帮助用户快速掌握使用方法。常见问题部分针对用户在使用过程中可能遇到的疑问进行解答。例如,关于"为什么插上U盾后无法识别"的问题,手册提供了详细的排查步骤与解决方案,确保用户能够顺利完成操作。通过本手册,企业客户可以充分利用丰收e网企业网上银行的各项功能,提升财务管理效率。如遇其他问题,可随时联系客服获取进一步支持。
