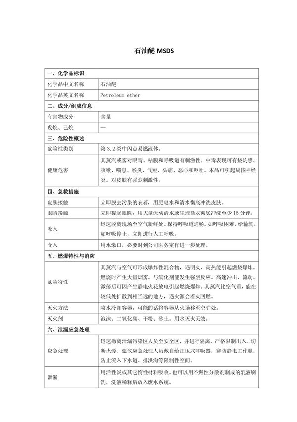
石油醚(PetroleumEther)是一种由石油分馏得到的轻质烃类混合物,主要成分为戊烷和己烷等低沸点烷烃。其外观为无色透明液体,具有挥发性强、易燃的特点,常用作有机溶剂,广泛应用于实验室、化工和制药等领域。石油醚的MSDS(MaterialSafetyDataSheet,材料安全数据表)提供了关于其物理化学性质、安全操作指南、健康危害、应急处理措施以及储存运输要求等重要信息。由于石油醚易燃且蒸气可能对人体有害,使用时应严格遵循MSDS中的安全规范,确保通风良好并远离火源。

石油醚(PetroleumEther)是一种由石油分馏得到的轻质烃类混合物,主要成分为戊烷和己烷等低沸点烷烃。其外观为无色透明液体,具有挥发性强、易燃的特点,常用作有机溶剂,广泛应用于实验室、化工和制药等领域。石油醚的MSDS(MaterialSafetyDataSheet,材料安全数据表)提供了关于其物理化学性质、安全操作指南、健康危害、应急处理措施以及储存运输要求等重要信息。由于石油醚易燃且蒸气可能对人体有害,使用时应严格遵循MSDS中的安全规范,确保通风良好并远离火源。

声明:资源收集自网络无法详细核验或存在错误,仅为个人学习参考使用,如侵犯您的权益,请联系我们处理。
不能下载?报告错误