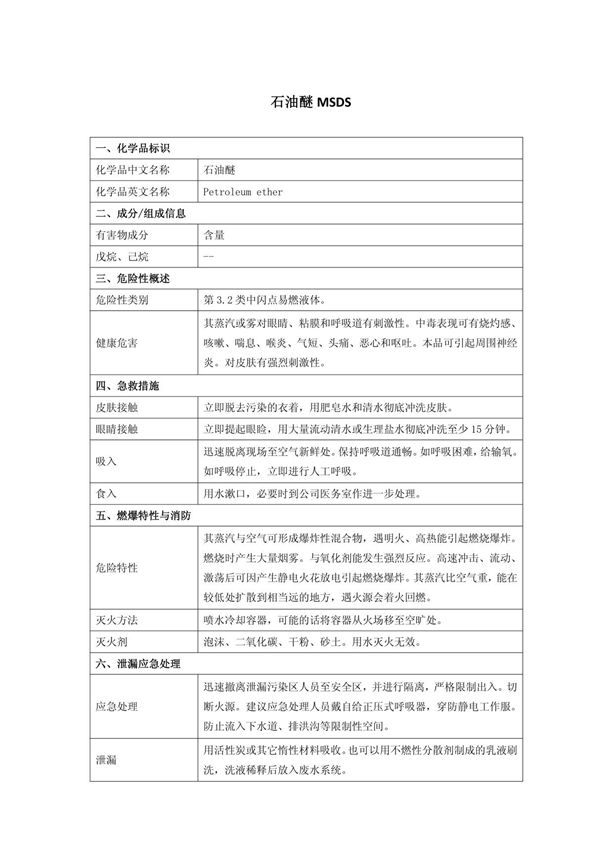
石油醚(PetroleumEther)是一种由石油分馏得到的轻质烃类混合物,主要成分为戊烷和己烷等低沸点烷烃。其外观为无色透明液体,具有挥发性强、易燃易爆的特性,并带有轻微的石油气味。石油醚常用作有机溶剂,广泛应用于实验室、化工生产和制药行业,用于萃取、清洗和溶解非极性物质。由于其低沸点和易燃性,操作时需严格遵循安全规范,避免接触明火、高温和静电,并在通风良好的环境中使用。石油醚对皮肤、眼睛和呼吸道有刺激性,长期接触可能引起健康问题,因此需配备适当的个人防护装备(如手套、护目镜和防毒面具)。储存时应远离氧化剂和火源,置于阴凉、干燥处密封保存。具体安全操作和应急措施请参考完整的石油醚MSDS(化学品安全技术说明书)。
