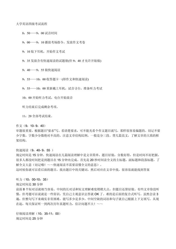
英语四级考试是中国教育部主管的一项全国性英语水平测试,主要面向在校大学生。考试通常在每年6月和12月的第三个星期六上午举行,考试时长约125分钟。考试分为四个部分:写作(30分钟)、听力(25分钟)、阅读理解(40分钟)和翻译(30分钟)。考生需按顺序完成各部分,听力结束后立即收答题卡1(含写作和听力答案),其余部分在考试结束时统一收卷。考试采用笔试形式,满分710分,成绩达到425分即为合格。考生需携带准考证、身份证和学生证参加考试,禁止携带电子设备入场。

英语四级考试是中国教育部主管的一项全国性英语水平测试,主要面向在校大学生。考试通常在每年6月和12月的第三个星期六上午举行,考试时长约125分钟。考试分为四个部分:写作(30分钟)、听力(25分钟)、阅读理解(40分钟)和翻译(30分钟)。考生需按顺序完成各部分,听力结束后立即收答题卡1(含写作和听力答案),其余部分在考试结束时统一收卷。考试采用笔试形式,满分710分,成绩达到425分即为合格。考生需携带准考证、身份证和学生证参加考试,禁止携带电子设备入场。

声明:资源收集自网络无法详细核验或存在错误,仅为个人学习参考使用,如侵犯您的权益,请联系我们处理。
不能下载?报告错误