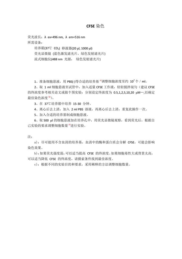
CFSE染色(Carboxyfluoresceinsuccinimidylesterstaining)是一种用于追踪细胞增殖和分裂的常用实验技术。CFSE是一种荧光染料,能够穿透细胞膜并与细胞内蛋白质共价结合,形成稳定的荧光标记。当细胞分裂时,染料会被均匀分配到子代细胞中,荧光强度随之减半。通过流式细胞仪检测荧光信号的变化,研究人员可以定量分析细胞增殖的动力学、分裂次数以及细胞群体的增殖情况。CFSE染色广泛应用于免疫学、肿瘤学、干细胞研究等领域,为细胞增殖研究提供了可靠的工具。

CFSE染色(Carboxyfluoresceinsuccinimidylesterstaining)是一种用于追踪细胞增殖和分裂的常用实验技术。CFSE是一种荧光染料,能够穿透细胞膜并与细胞内蛋白质共价结合,形成稳定的荧光标记。当细胞分裂时,染料会被均匀分配到子代细胞中,荧光强度随之减半。通过流式细胞仪检测荧光信号的变化,研究人员可以定量分析细胞增殖的动力学、分裂次数以及细胞群体的增殖情况。CFSE染色广泛应用于免疫学、肿瘤学、干细胞研究等领域,为细胞增殖研究提供了可靠的工具。
