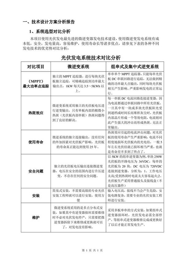
微型逆变器(微逆)、组串式逆变器(组串)和集中式逆变器(大逆)是光伏发电系统中常见的三种逆变器类型,它们在应用场景、系统设计和性能特点上各有不同。**微型逆变器(微逆)**:-适用于单个或少量光伏组件,每块组件独立配备一个微逆,实现组件级MPPT(最大功率点跟踪)。-优点:系统灵活性高,单块组件故障不影响整体发电,安全性好(直流侧电压低),适合户用和小型分布式项目。-缺点:单位功率成本较高,维护复杂(需逐个检修)。**组串式逆变器(组串)**:-适用于中小型光伏阵列,多块组件串联后接入一台逆变器,支持组串级MPPT。-优点:成本适中,安装维护方便,适合工商业屋顶和中小型地面电站。-缺点:单组串故障可能影响部分发电,直流侧电压较高(需注意安全)。**集中式逆变器(大逆)**:-适用于大型地面电站,多组光伏阵列并联后接入一台大容量逆变器,集中处理直流变交流。-优点:单位功率成本低,效率高,适合规模化应用。-缺点:MPPT跟踪精度较低,单点故障影响范围大,需配套变压器等设备。**对比总结**:-**灵活性**:微逆>组串>大逆-**成本**:大逆<组串<微逆-**适用场景**:微逆(户用)、组串(工商业/中小电站)、大逆(大型地面电站)
