文档网
文档
资料
合集
标准
搜索
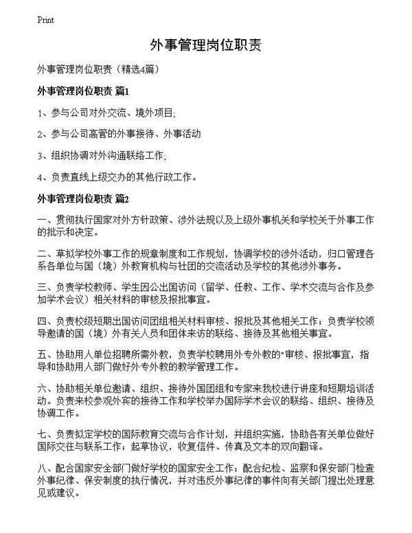
外事管理岗位职责
信息:文档下载格式为DOC、属性查询4篇。
收藏
下载
免费下载
举报
简介
外事管理岗位职责 外事管理岗位职责....
声明:本站为网络服务提供者及网络索引服务平台资源索引自网络/用户分享,如有版权问题,请
联系
我们删除。
不能下载?报告错误
翻页:
商务代表工作岗位职责
相关信息
外事管理办法5篇
外事管理岗位职责
用户名称:
少言慎行
注册时间:
2025-03-03
认证方式:
手机认证
资源帮助
上传文档
热门标签
新年寄语
书香伴我成长作文
离职申请
元宵节周记
献爱心作文
就职演说
广告词
2月思想汇报
小小发明家作文
我得到了教训作文
生感恩的作文
未来的生活作文
节能降耗
吹泡泡作文
小学描写春雨的作文
销售合同
关于家风的作文
大学生工作计划