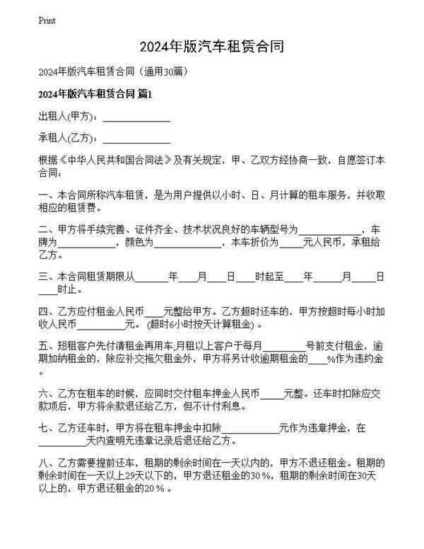
2024年版汽车租赁合同 三、本合同租赁期限从_______年____月____日____时起至____年______月_____日____时止。四、乙方应付租金人民币____元整给甲方。乙方超时还车的,甲方按超时每小时加收人民币__________元。 (超时6小时按天计算租金) 。五、短租客户先付清租金再用车;月租以上客户于每月_________号前支付租金,逾期加纳租金的,除应补交拖欠租金外,甲方将另计收逾期租金的____%作为违约金。六、乙方在租车的时候....

2024年版汽车租赁合同 三、本合同租赁期限从_______年____月____日____时起至____年______月_____日____时止。四、乙方应付租金人民币____元整给甲方。乙方超时还车的,甲方按超时每小时加收人民币__________元。 (超时6小时按天计算租金) 。五、短租客户先付清租金再用车;月租以上客户于每月_________号前支付租金,逾期加纳租金的,除应补交拖欠租金外,甲方将另计收逾期租金的____%作为违约金。六、乙方在租车的时候....
