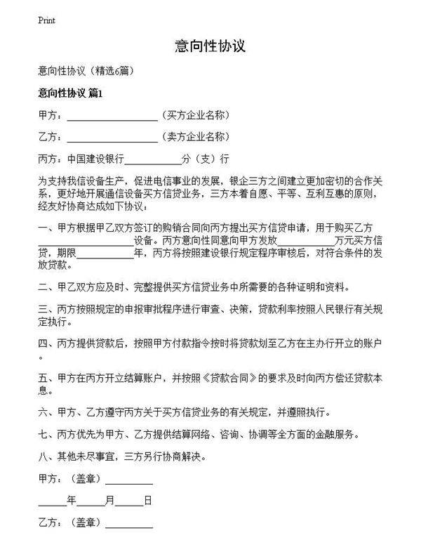
意向性协议 二、甲乙双方应及时、完整提供买方信贷业务中所需要的各种证明和资料。三、丙方按照规定的申报审批程序进行审查、决策,贷款利率按照人民银行有关规定执行。四、丙方提供贷款后,按照甲方付款指令按时将贷款划至乙方在主办行开立的账户。五、甲方在丙方开立结算账户,并按照《贷款合同》的要求及时向丙方偿还贷款本息。六、甲方、乙方遵守丙方关于买方信贷业务的有关规定,并遵照执行。七、丙方优先为甲方、乙方提供结算网络、咨询、协调等全方面的金融服务。八、其他未尽事....

意向性协议 二、甲乙双方应及时、完整提供买方信贷业务中所需要的各种证明和资料。三、丙方按照规定的申报审批程序进行审查、决策,贷款利率按照人民银行有关规定执行。四、丙方提供贷款后,按照甲方付款指令按时将贷款划至乙方在主办行开立的账户。五、甲方在丙方开立结算账户,并按照《贷款合同》的要求及时向丙方偿还贷款本息。六、甲方、乙方遵守丙方关于买方信贷业务的有关规定,并遵照执行。七、丙方优先为甲方、乙方提供结算网络、咨询、协调等全方面的金融服务。八、其他未尽事....
