文档网
文档
资料
合集
标准
搜索
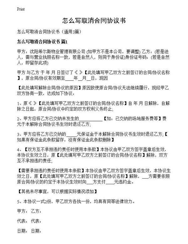
怎么写取消合同协议书
信息:文档下载格式为DOC、属性查询3篇。
收藏
下载
免费下载
举报
简介
怎么写取消合同协议书 甲方: 乙方:代表: 代表:日期: 日期:怎么写取消合同协议书....
声明:本站为网络服务提供者及网络索引服务平台资源索引自网络/用户分享,如有版权问题,请
联系
我们删除。
不能下载?报告错误
翻页:
房屋租赁协议书模板
相关信息
家属怎么写取保候审书3篇
怎么写取消合同协议书
用户名称:
任意球
注册时间:
2025-05-26
认证方式:
手机认证
资源帮助
上传文档
热门标签
人教版七年级地理
生清明节扫墓作文
党课心得体会
小鸭子历险记作文
防溺水作文
科研工作计划
保护大自然作文
入党转正范文
策划书范文
关于快乐的作文
关于毅力的议论文
运动会开幕式作文
开学第一课
我学会了骑自行车作文
公众演讲
冬至
述廉报告
学习心得体会