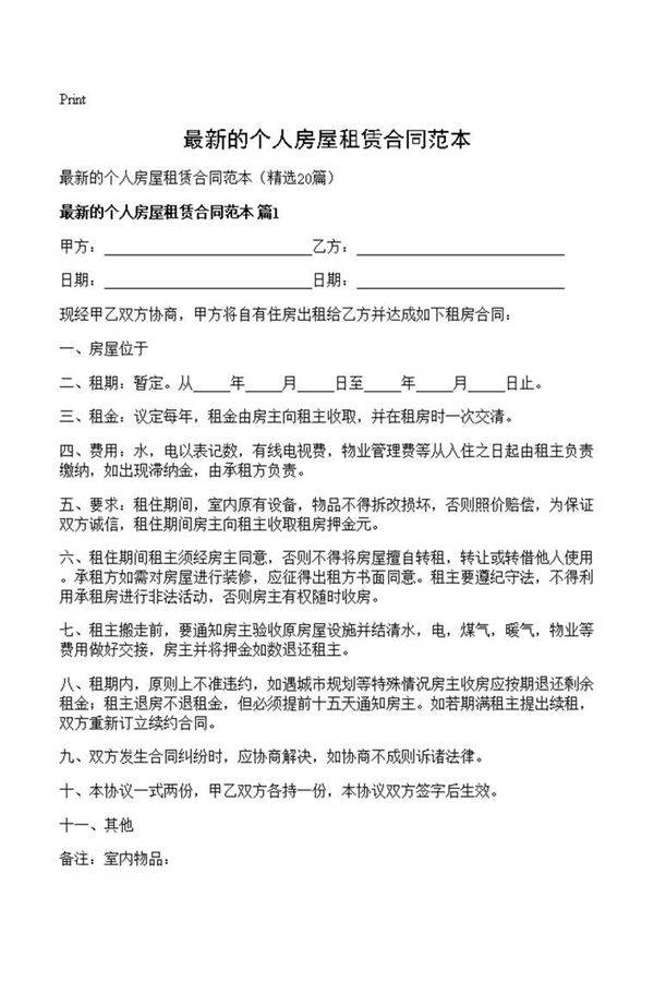
最新的个人房屋租赁合同范本 三、租金:议定每年,租金由房主向租主收取,并在租房时一次交清。四、费用:水,电以表记数,有线电视费,物业管理费等从入住之日起由租主负责缴纳,如出现滞纳金,由承租方负责。五、要求:租住期间,室内原有设备,物品不得拆改损坏,否则照价赔偿,为保证双方诚信,租住期间房主向租主收取租房押金元。六、租住期间租主须经房主同意,否则不得将房屋擅自转租,转让或转借他人使用。承租方如需对房屋进行装修,应征得出租方书面同意。租主要遵纪守法,不得利用承租房进行....

最新的个人房屋租赁合同范本 三、租金:议定每年,租金由房主向租主收取,并在租房时一次交清。四、费用:水,电以表记数,有线电视费,物业管理费等从入住之日起由租主负责缴纳,如出现滞纳金,由承租方负责。五、要求:租住期间,室内原有设备,物品不得拆改损坏,否则照价赔偿,为保证双方诚信,租住期间房主向租主收取租房押金元。六、租住期间租主须经房主同意,否则不得将房屋擅自转租,转让或转借他人使用。承租方如需对房屋进行装修,应征得出租方书面同意。租主要遵纪守法,不得利用承租房进行....

声明:资源收集自网络无法详细核验或存在错误,仅为个人学习参考使用,如侵犯您的权益,请联系我们处理。
不能下载?报告错误