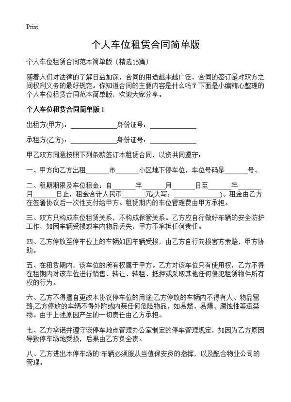
个人车位租赁合同简单版是一份用于规范车位出租方与承租方权利义务的法律文件。该合同明确约定了车位位置、租赁期限、租金金额及支付方式、双方责任等基本条款,保障双方合法权益。适用于住宅小区、商业区等场所的固定车位租赁场景,具有简洁明了、操作方便的特点,能有效避免租赁纠纷。签订前双方应仔细阅读条款,确保信息真实准确。

个人车位租赁合同简单版是一份用于规范车位出租方与承租方权利义务的法律文件。该合同明确约定了车位位置、租赁期限、租金金额及支付方式、双方责任等基本条款,保障双方合法权益。适用于住宅小区、商业区等场所的固定车位租赁场景,具有简洁明了、操作方便的特点,能有效避免租赁纠纷。签订前双方应仔细阅读条款,确保信息真实准确。
