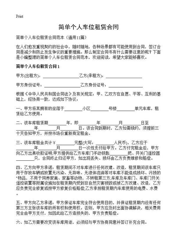
个人车位租赁合同是车位所有人与租户之间就车位使用权达成的书面协议。该合同明确租赁期限、租金金额、支付方式、双方权利义务等关键条款,旨在规范租赁行为,保障双方合法权益。合同通常包含车位信息、使用规定、违约责任等内容,适用于住宅小区、商业区等固定车位的租赁场景。签订前双方应核实车位产权状况,建议保留合同副本以备查证。

个人车位租赁合同是车位所有人与租户之间就车位使用权达成的书面协议。该合同明确租赁期限、租金金额、支付方式、双方权利义务等关键条款,旨在规范租赁行为,保障双方合法权益。合同通常包含车位信息、使用规定、违约责任等内容,适用于住宅小区、商业区等固定车位的租赁场景。签订前双方应核实车位产权状况,建议保留合同副本以备查证。
