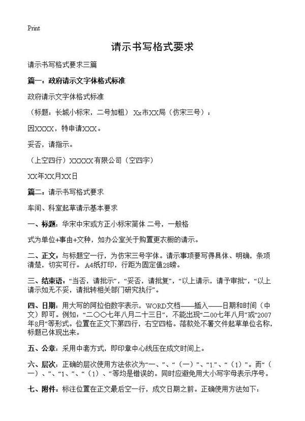
请示书写格式要求 (上空四行)XXXXX有限公司(空四字)XX年XX月XX日XXXXXXXXXXX项目简述项目背景、项目简介、项目目标、项目规模、建设内容、建设周期、总投资和资金来源、经济与社会效益、主要结论等。项目背景(详细),产业链基本情况(国际、国内情况及同行主要企业情况)1、建设目标2、建设内容详细叙述项目建设内容(总规划及各子项)3、主要产品或服务4、业务流程服务对象、服务内容、服务方式(包含各子项)5、盈利模式利润来源6、市场营销策略1、市场前景目标市场的当前规模、主要用户、市场年

请示书写格式要求 (上空四行)XXXXX有限公司(空四字)XX年XX月XX日XXXXXXXXXXX项目简述项目背景、项目简介、项目目标、项目规模、建设内容、建设周期、总投资和资金来源、经济与社会效益、主要结论等。项目背景(详细),产业链基本情况(国际、国内情况及同行主要企业情况)1、建设目标2、建设内容详细叙述项目建设内容(总规划及各子项)3、主要产品或服务4、业务流程服务对象、服务内容、服务方式(包含各子项)5、盈利模式利润来源6、市场营销策略1、市场前景目标市场的当前规模、主要用户、市场年
