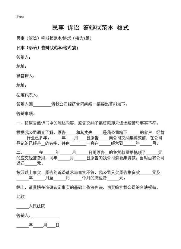
民事答辩状是被告在民事诉讼中针对原告起诉状提出的书面答辩文件。它是被告行使答辩权的重要法律文书,用于阐明被告对原告诉讼请求的立场和理由。答辩状通常包括被告的基本信息、对原告诉讼请求的承认或反驳、事实与理由、证据清单等内容。撰写时应客观陈述事实,引用相关法律依据,逻辑清晰地表达答辩观点。答辩状需在法定期限内提交法院,格式应符合《民事诉讼法》的要求,包括标题、当事人信息、答辩内容、结尾等基本结构。规范的答辩状有助于法院全面了解案情,维护当事人的合法权益。

民事答辩状是被告在民事诉讼中针对原告起诉状提出的书面答辩文件。它是被告行使答辩权的重要法律文书,用于阐明被告对原告诉讼请求的立场和理由。答辩状通常包括被告的基本信息、对原告诉讼请求的承认或反驳、事实与理由、证据清单等内容。撰写时应客观陈述事实,引用相关法律依据,逻辑清晰地表达答辩观点。答辩状需在法定期限内提交法院,格式应符合《民事诉讼法》的要求,包括标题、当事人信息、答辩内容、结尾等基本结构。规范的答辩状有助于法院全面了解案情,维护当事人的合法权益。
